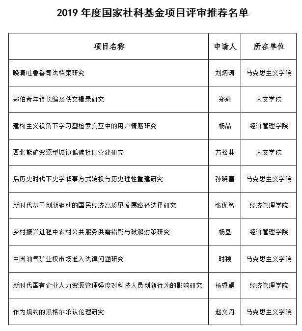
根据《2019年度国家社会科学基金项目申报公告》的有关要求,结合我校实际情况,2019年度我校国家社科基金项目经个人申报、院(系)推荐、科技处审查并组织专家评审等程序,拟推荐“晚清吐鲁番司法档案研究”等10个项目上报,现予以公示。
如有异议,请在公示时间内以书面形式向科技处反映。
公示时间:2019年1月16日—1月18日
地 点:行政楼107室
电 话:029-88382127
邮 箱:[email protected]
附件:2019年度国家社科基金项目评审推荐名单
科技处
2019年1月16日
