2026世界杯投注平台

学生 教师 校友 访客

邮件系统 信息公开 ENGLISH Русский 2026世界杯投注平台 2026世界杯投注平台

2026世界杯投注平台
当前位置: 世界杯投注平台 >> 新闻中心 >> 通知公告 >> 正文

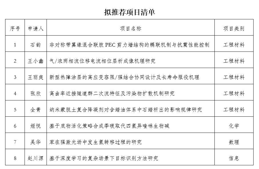
2020年陕西省高校科协青年人才托举计划项目推荐名单公示

作者:科技处 发布时间:2020-05-15 17:05:18 浏览:

根据《关于开展陕西省高校科协青年人才托举计划项目(2021-2022)申报工作的通知》(陕科协发〔2020〕事企字4号)的有关要求,经个人申报、各院系择优推荐、科技处审查、校科协组织有关专家评审等程序,拟推荐报送石韵等8人申报“陕西省高校科协青年人才托举计划项目(2021-2022)”,现予以公示。

       

2026世界杯投注平台


如有异议,请在公示时间内以书面形式向科技处反映。

公示时间:2020515日—517

点:行政楼107

话:029-88382127

 

                               

2026世界杯投注平台科学技术协会

科技处

2020515