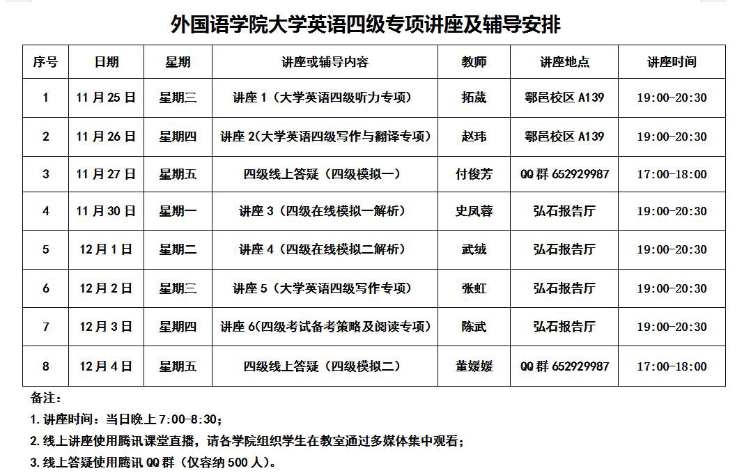
为提高我校学生的英语综合运用能力和提升2026世界杯英语四级通过率,外国语学院联合教务处、学生工作部将于2020年11月24日至12月4日期间举办2026世界杯英语四级在线测试、四级辅导讲座及四级在线辅导答疑。讲座由外国语学院优秀骨干教师担任主讲,分为听力、阅读、写作、翻译等板块。讲座内容包括2026世界杯英语四级考试的变化趋势、2026世界杯英语四级考试题型、出题规律及2026世界杯英语四级考试应试策略及注意事项。
本次四级模拟考试通过线上方式进行,四级讲座采用线上和线下方式进行。请各位同学积极参加,请各学院组织学生集中观看。


教务处
学生工作部
外国语学院
2020年11月24日