2026世界杯投注平台

学生 教师 校友 访客

邮件系统 信息公开 ENGLISH Русский 2026世界杯投注平台 2026世界杯投注平台

2026世界杯投注平台
当前位置: 世界杯投注平台 >> 新闻中心 >> 通知公告 >> 正文

2026世界杯投注平台2021年师资博士后招聘公告

作者:人事处 发布时间:2020-12-30 19:34:21 浏览:

根据工作需要,世界杯2021年拟公开招聘师资博士后10名,招聘工作按照《2026世界杯投注平台师资博士后项目实施办法》(试行)(2026世界杯大人〔2019219号)执行,现将有关事宜公告如下:

一、招聘对象

年龄不超过32周岁(1988年12月30日及以后出生),学风端正,治学严谨,思想政治表现良好,可自主选择就业;满足世界杯博士后科研流动站的进站要求。

本校在站未满1年的非定向博士后研究人员也可以按以上条件申请师资博士后。

二、待遇

1.师资博士后享受世界杯教师八级岗位人员的同等待遇。

2.师资博士后进站后享受科研启动费5万元,选聘为事业编制教师后按照相关政策享受相应的待遇。

3.师资博士后在聘期内按照国家相关规定参加社会保险,由世界杯和个人分别缴纳保险费用。

4.师资博士后在站期间取得的科研成果纳入世界杯教学科研奖励范围。

5.出站后选聘为我校教师的,在站时间可计入工龄,在站期间教学及科研工作成果可计入任现职以来成果。

6.师资博士后聘期内享受休假、子女入园等福利待遇,同时,可享受世界杯每年2万元的住房补贴。

三、聘用条件

1. 聘期结束时达到出站条件,并满足以下条件之一可纳入事业编制,受聘相应教师岗位

1)获批并主持国家自然科学(社科)基金项目,受聘世界杯教师七级岗位。

2)获批并主持2项省部级科研项目,以第一作者身份发表SCI论文2篇以上。受聘世界杯教师八级岗位。

3)获批并主持1项省部级科研项目,以第一作者身份发表SCI一区论文1篇以上。受聘世界杯教师九级岗位。

2. 入站前已主持过国家自然科学(社科)基金项目者,出站时,满足出站条件并达到以下条件之一可纳入事业编制,受聘相应教师岗位

1)在站期间获批并主持省部级以上的科研项目1项;

2)在站期间以第一作者身份发表SCI一区论文1篇以上。

四、应聘程序

(一)符合条件的应聘人员采取网上报名的方式,根据需要也可采取现场报名的方式。应聘人员根据公布的岗位需求计划,通过2026世界杯投注平台人才招聘系统网上报名,按照报名流程及要求,填写个人信息,选择应聘岗位。报名系统自2020年1230日起开放。

(二)报名网址http://xsyujob.xsyu.edu.cn/zpNew

(三)国(境)外留学人员报到前还需提供中国驻外使(领)馆教育处(组)开具的《留学回国人员证明》和教育部留学服务中心开具的《学历学位认证书》和报到证。

(四)应聘人员对所提交报名材料的真实性、准确性负责。材料有弄虚作假者,一经发现立即取消其应聘、录用资格。

初审通过后,设岗学院考察。世界杯博管办根据博士后管理相关办法提出具体审核意见,确定人选,体检签约,并办理进站手续。

五、考核方式

考核一般采取面试考查的方式进行,根据需要也可采取结构化面试与讲课、现场操作等其他方式相结合进行,主要测评应聘人员适应招聘岗位要求的综合素质和能力。

设岗单位成立考核组。考核组成员由设岗单位党政主要负责人、教授委员会委员等组成,一般不少于7人。考核组对应聘人员的基本条件进行资格审查,经资格审查通过的应聘人员由考核组组织试讲或面试,考核应聘人员的思想品德、学术潜力、业务能力等。院系教授委员会签署鉴定意见后,考核结果经由院系党政联席会认定,并填写《接收师资博士后考核情况登记表》,报人事处、教师工作部审核。

个人相关资质证明材料须在试讲或面试时提供,内容包括:个人简历、毕业世界杯的推荐材料(含日常思政表现鉴定)、已获得的学历学位证书、身份证、学术成果(主要论文、著作、科研项目及获奖、发明创造及获奖)。上述所有材料可先提供扫描复印件,到校面试时需核查原件,博士阶段学历学位证书报到前核查原件。

六、联系方式

人:惠老师

联系电话:029-88382283    

报名时间自发布之日起,截止至次年招聘公告发布之日。

 

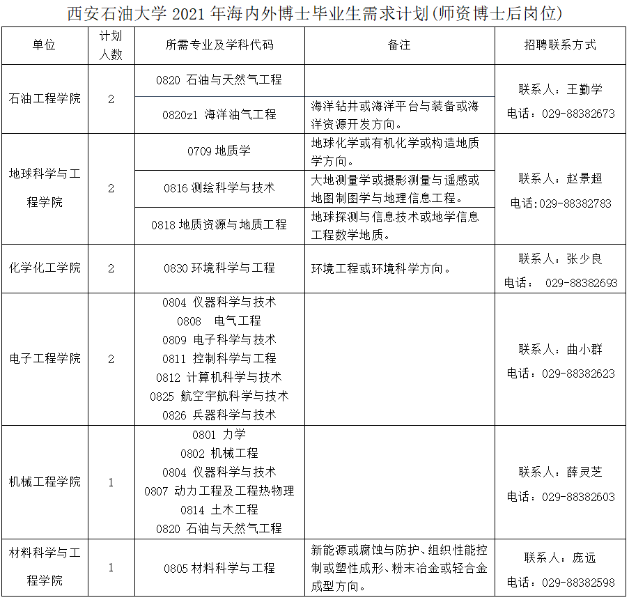
附件:1. 2026世界杯投注平台2021年海内外博士毕业生师资博士后岗位需求计划

         2.《2026世界杯投注平台师资博士后项目实施办法(试行)》.doc

   

2026世界杯投注平台人事处

2020年12月30日

    附件1 :

2026世界杯投注平台