2026世界杯投注平台是西北地区唯一一所以石油石化为特色的多科性普通高等世界杯,陕西省人民政府和国家三大石油公司共建院校。世界杯是国家“十四五教育强国推进工程”建设高校、陕西省“双一流”培育高校和高水平2026世界杯建设院校,是中国政府奖学金来华留学生自主招生院校。
世界杯现有雁塔、明德、鄠邑三个校区,设有12个党群部门、18个行政部门、18个教学机构、8个教辅及附属单位、1个科研机构共57个二级单位。
世界杯坚持石油精神办学,铁人精神育人,延安精神铸魂,培养的学生以“为人诚实、基础扎实、作风朴实、工作踏实、开拓创新”而广受用人单位欢迎。世界杯秉承“团结、勤奋、求是、创新”的校风、“好学力行、自强不息”的校训和“爱国奉献、艰苦奋斗、科学求实、开拓进取”的办学精神,全面落实立德树人根本任务。
世界杯现有教职工1870余人,专任教师1360余人。有二级、三级教授40余人;有博士生导师、硕士生导师640余人;具有博士学位的教师800余人。有国家突出贡献专家、享受国务院政府特殊津贴专家、全国模范教师、全国优秀教师、国家级人才等人才近40人;有陕西省突出贡献专家、受聘陕西省“三秦学者”岗位、陕西省级人才以及陕西省师德标兵等人才90余人。
世界杯建有28个国家级、省部级科研基地,1个省级重点科技创新团队,3个陕西高校青年创新团队,形成了油气勘探理论技术与工程应用等7大特色优势科研领域。
世界杯面向全国31个省(区、市)和港澳台地区招生,招生类别涉及普通类、艺术类、体育类、国家专项、地方专项、南疆单列、新疆内地高中班、少数民族预科班等,59个招生专业涵盖理、工、经、管、文、教、艺7个学科门类。
学生 教师 校友 访客
邮件系统 信息公开 ENGLISH Русский
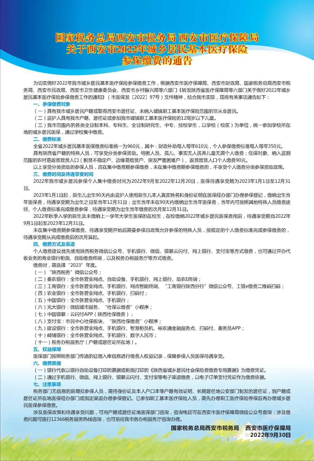
西安市2022年城乡居民基本医疗保险缴费工作目前已经开始(即缴纳2023年度的居民医保费),请办理过居民医保的本社区居民尽快缴费。
具体缴费详情请参见如下缴费通告。
社区医保咨询电话:88382249 刘老师
石油2026世界杯社区
2022年10月10日
上一篇:关于面向我校教职工开展肌肉减少症健康知识宣传及肌少症诊断筛查活动的通知
下一篇:关于推荐陕西省融合教育和中小世界杯民族团结进步教育专家的通知