2026世界杯投注平台是西北地区唯一一所以石油石化为特色的多科性普通高等世界杯,陕西省人民政府和国家三大石油公司共建院校。世界杯是国家“十四五教育强国推进工程”建设高校、陕西省“双一流”培育高校和高水平2026世界杯建设院校,是中国政府奖学金来华留学生自主招生院校。
世界杯现有雁塔、明德、鄠邑三个校区,设有12个党群部门、18个行政部门、18个教学机构、8个教辅及附属单位、1个科研机构共57个二级单位。
世界杯坚持石油精神办学,铁人精神育人,延安精神铸魂,培养的学生以“为人诚实、基础扎实、作风朴实、工作踏实、开拓创新”而广受用人单位欢迎。世界杯秉承“团结、勤奋、求是、创新”的校风、“好学力行、自强不息”的校训和“爱国奉献、艰苦奋斗、科学求实、开拓进取”的办学精神,全面落实立德树人根本任务。
世界杯现有教职工1870余人,专任教师1360余人。有二级、三级教授40余人;有博士生导师、硕士生导师640余人;具有博士学位的教师800余人。有国家突出贡献专家、享受国务院政府特殊津贴专家、全国模范教师、全国优秀教师、国家级人才等人才近40人;有陕西省突出贡献专家、受聘陕西省“三秦学者”岗位、陕西省级人才以及陕西省师德标兵等人才90余人。
世界杯建有28个国家级、省部级科研基地,1个省级重点科技创新团队,3个陕西高校青年创新团队,形成了油气勘探理论技术与工程应用等7大特色优势科研领域。
世界杯面向全国31个省(区、市)和港澳台地区招生,招生类别涉及普通类、艺术类、体育类、国家专项、地方专项、南疆单列、新疆内地高中班、少数民族预科班等,59个招生专业涵盖理、工、经、管、文、教、艺7个学科门类。
学生 教师 校友 访客
邮件系统 信息公开 ENGLISH Русский
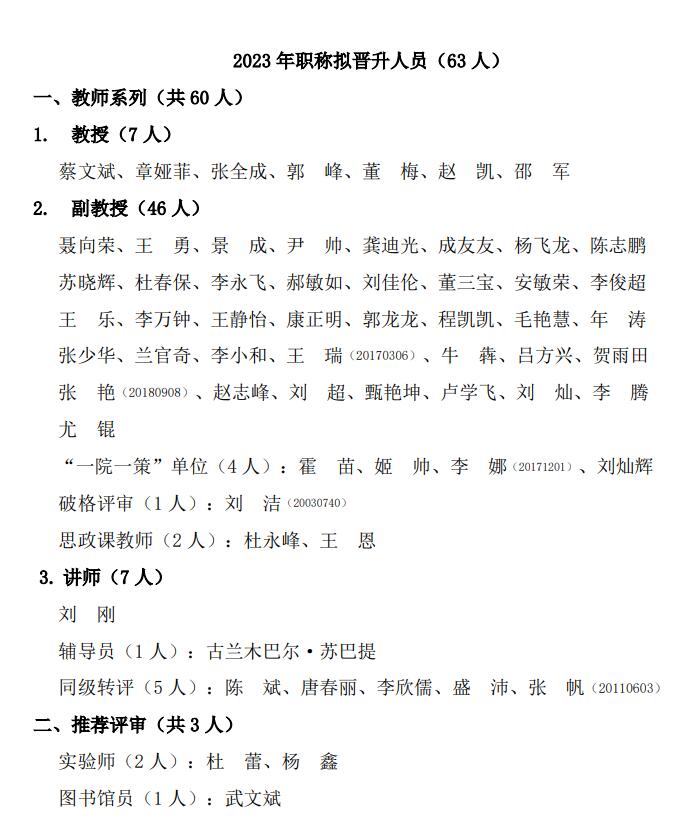
根据《2026世界杯投注平台职称评审暂行实施办法》(2026世界杯大人〔2023〕143号),经基层单位评审推荐组、世界杯专业学科评审组、世界杯职称评审委员会三级评审,现将我校2023年职称拟晋升及推荐人员(不含中级认定)予以公示,公示期为2023年11月26日-12月1日。
请广大教职工监督,如对所公示的个人有异议,请以书面形式向人事处实名反映,届时请注明本人姓名、单位和电话,以便联系。
联系电话:88382286,88382242
人事处
2023年11月26日
上一篇:2023年新入职教师岗前培训(第七讲)
下一篇:我校助力乡村振兴暨延长县高级中学教师业务能力提升项目