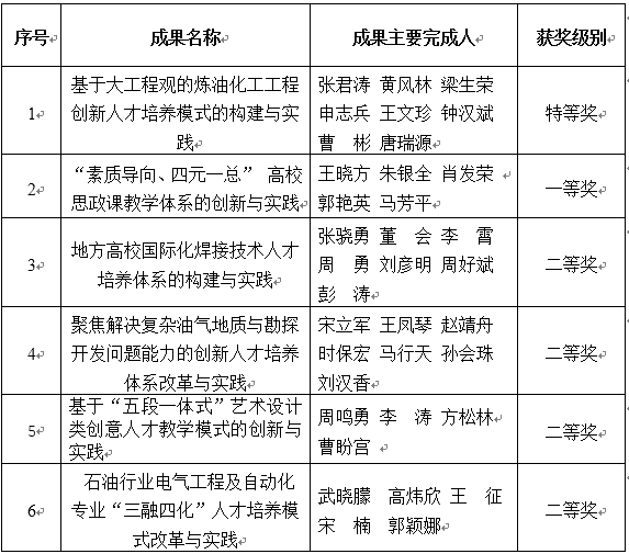
近日,陕西省人民政府办公厅发布了《关于表彰2019年高等教育教学成果奖获奖项目的通报》,我校6项成果获得省级教学成果奖,其中特等奖1项、一等奖1项、二等奖4项。
省级教学成果奖每两年评选一次。此次评选活动于2019年9月启动,我校高度重视,积极安排部署相关工作,教务处多次聘请专家开展教学成果奖申报专题辅导报告,并组织专家组对申报项目材料进行多轮次指导、凝炼和打磨。经个人申请、单位推荐、专家组评审、世界杯公示等环节,我校推荐申报了9项成果,最终有6项成果获奖。教学成果奖获奖项目是各位教师经过多年艰苦努力、不懈探索取得的优秀成果,具有创新性、实用性、科学性等特点,体现了我校教育教学改革的重大进展。

文:赵骄杨