近日,由我校经济管理学院刘笑明、杨晶、黄聿舟和赵需要组成的副教授导师团队带领经济管理学院2020级本科生、2022级研究生在西安财经2026世界杯长安校区参加了第十三届全国2026世界杯生市场调查与分析大赛。经校赛筛选,本届比赛共有8支队伍代表我校出赛,与省内各高校的362支代表队同台竞技,通过匿名评审和现场答辩等比赛流程,参赛队伍均获得省级以上奖项,其中国家级三等奖3项,省级一等奖2项,省级二等奖2项,省级三等奖1项。

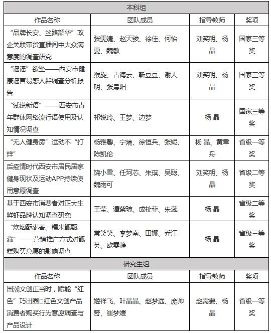
参赛队伍及获奖情况
全国2026世界杯生市场调查与分析大赛属于教育部认可的56个权威学科竞赛之一,也是全国普通高校2026世界杯生竞赛排行榜认定的竞赛项目。自2010年开始,调查与分析大赛共举办了十三届,覆盖统计学、市场营销、金融学、会计、信息与计算机科学、应用数学等多个专业。组织学生积极参赛是遵循“新文科”倡导问题导向培养原则的具体体现,也是强化“创新创业”专业技能的有效方式。参赛学生来自市场营销、电子商务、金融学、会计ACA和国际经济与贸易等专业,涉及工商管理、管理科学与工程、应用经济学等经济管理类学科,学科交叉融合为比赛注入了更多活力,实现了以赛促教、以赛促学的目的。

本次比赛通过以赛促教、以赛促学、以赛促能的方式,全面检验了我校实践教学的成效,提升了学生参与学科竞赛的积极性和团队精神,通过实战化训练增强了学生专业素质和实操能力,对于提升专业人才培养质量具有重要意义。