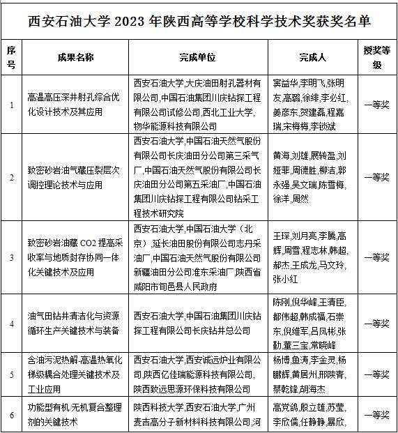
近日,陕西省教育厅印发了《关于表彰2023年度陕西高等世界杯科学技术研究优秀成果奖的通报》(陕教函〔2023〕366号),我校共19项科技成果获奖。其中,以第一完成单位获一等奖5项、二等奖8项、三等奖3项、创新驱动奖2项;以非第一完成单位获一等奖1项。



陕西高等世界杯科学技术研究优秀成果评选由陕西省教育厅主办,旨在奖励陕西高等世界杯在科技创新、成果转化中作出突出贡献的个人、组织,调动教师、科技工作者的积极性,推动高校深度融入我省创新驱动发展战略,加速科技成果就地转化,以科技创新助力陕西高质量发展。经评选,2023年度共评出获奖成果404项,其中特等奖31项、一等奖139项、二等奖167项、三等奖60项、创新驱动奖4项、科普奖3项。