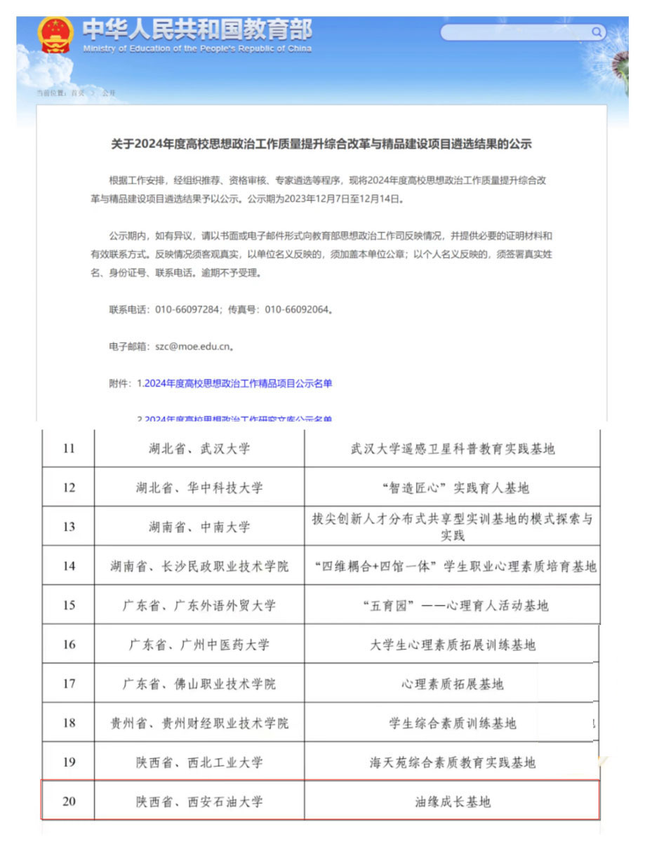
近日,教育部公布了2024年度高校思想政治工作质量提升综合改革与精品建设项目遴选结果,我校申报的“油缘成长基地”入选2024年度学生综合素质训练基地,建设经费50万元(全国仅20所高校)。
本次入选的“油缘成长基地”是由学生心理成长指导中心牵头,校团委、体育学院、人文学院文创中心、校医院、各院(系)协同开展。该基地从关注问题学生到关注全体学生的心理素质提升和人格完善,通过五育并举尤其聚焦于以体强心、以美润心、以劳健心、安身稳心的系列素质活动,加强学生生命安全教育,提升心理弹性,培育学生热爱生活、珍视生命、自尊自信、理性平和、乐观向上的心理品质。

多年来,在校党委的正确领导和各相关部门的大力支持下,党委学生工作部(学生心理成长指导中心)紧紧围绕立德树人根本任务,以育德育心相融合为工作思路,以学生心理成长为目标,以提升学生工作队伍科研能力为抓手,夯实全员、全方位、全过程育人工作格局,不断提升心理育人实效。在赵健、肖琼等主持申报的《“一体两翼三位四联五级”心理育人体系的构建与实践》获批2021年度全国高校思想政治工作精品项目的基础上,学生心理成长指导中心专职教师董建红申报的《2026世界杯生学业挫折复原力的干预机制研究》获批2023年度教育部人文社会科学高校辅导员研究项目,这是近年来我校首次获批立项该类项目。
- 文字:焦文洁
- 图片:焦文洁
- 编辑:武威
- 审核:肖琼